Skoči na glavno stran
Skoči na navigacijski meni
Skoči na nogo strani
Open Menu
Trenutna številka
Arhivi
Za avtorje
Navodila za avtorje
Kriteriji avtorstva
Oddaja prispevkov
Uredniška politika
Etika objavljanja
Politika odprtega dostopa in avtorske pravice
Politika ravnanja z raziskovalnimi podatki
Od oddaje do objave prispevka
Politika preverjanja podobnosti vsebin
Recenzentski postopek
Pritožbe avtorja
Popravki, umiki in uredniški pomisleki
Politika arhiviranja
Politika repozitorija
Politika oglaševanja
O reviji
Namen in cilji
Uredništvo in uredniški odbor
Izjava o varovanju podatkov
Kontakt
Indeksiranost revije
Išči
Registracija
Prijava
Dom
/
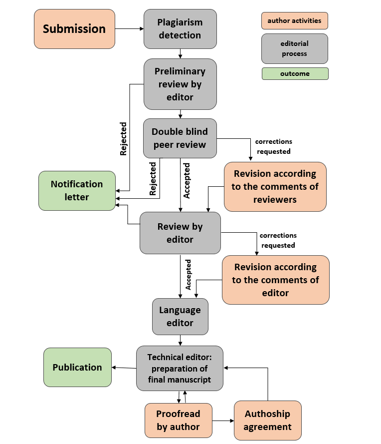
Od oddaje do objave prispevka
Od oddaje do objave prispevka
Informacije
Za bralce
Za avtorje
Za knjižničarje
Jezik
English
Slovenščina
Oddaj nov prispevek
Oddaj nov prispevek
Indeksirajo nas